Keresés


Toplista

Toplista
  • betöltés...

Magántanár kereső

Ha szívesen korrepetálnál, hozd létre magántanár profilodat itt.
Ha diák vagy és korrepetálásra van szükséged, akkor regisztrálj be és írd meg itt, hogy milyen tantárgyban!

Adatbázis tervezése (sql)

418
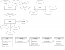
Sziasztok! Egy adatbázis sémára lenne szükségem a feladat leírás alapján:

-Több felhasználós; név, email, jelszó szükséges.
-A felhasználók csoportokat alkothatnak, egy felhasználó több csoport tagja is lehet.
-Egy feladatnak van neve, leírása, határideje.
-Egy feladatot több ember (csoport) is megkaphat.
-Egy feladat több állapotú lehet: kiadott, befejezett, felfüggesztett.
-Egy feladat többféle fontosságú lehet: normál, sürgős, soronkívüli.
-Egy feladat akkor befejezett, ha mindenki befejezte. Tartsuk nyilván, ki és mikor végzett a saját részével!
-Naplózzuk a tevékenységeket triggerekkel!
Jelenleg 1 felhasználó nézi ezt a kérdést.
SQL, adatbázis, mysql
0
Középiskola / Informatika

Válaszok

1
Bele lehet kötni - de talán kiindulásnak megteszi...
Esetleg az erre járók jelezhetnék, hogy ha látnak benne problémát...
Módosítva: 6 éve
0